
《义务教育艺术课程标准(2022年版)》(以下简称新课程标准)中明确指出,教师要在多样化的音乐教学活动中提升学生能力,涵养其美好品格,最终发展学生的核心素养。这一具体要求凸显了核心素养教育目标在课堂教学中的导向作用,为教师备课指明了方向。作为素质教育的重要组成学科,音乐学科肩负着以美育人的重要责任,是培养学生审美能力、发展学生音乐素养的重要学科。情境式教学凭借其独特性与实效性,在新课程改革背景下深受教师的关注与重视,有力地促进了核心素养教育目标的落实。与传统教学方法不同,情境式教学有助于学生更为深刻地理解教材。教师通过独特性与针对性的情境创设,能够让学生身临其境地感受教学活动,保持学生的专注度,以生动直观的方式深化学生的学习体验,让核心素养教育目标真正落地生根。对小学音乐课堂而言,情境式教学的运用,既是机遇也是挑战,虽解决了音乐抽象性所带来的学习困境,也对教师的教学素养提出了更高要求。基于此,为保障情境式教学真正在实践中发挥奇效,本文立足于新课程改革视域,就情境式教学在小学音乐课堂实践中的应用原则进行分析,并详细阐述了具体的实践路径,以期构建高效率、高质量的音乐课堂,使学生在轻松愉悦的学习氛围中,实现综合能力的全面发展。
一、情境式教学在小学音乐课堂实践中的应用原则
(一)真实性原则
新课程改革纵深发展的大背景下,为落实音乐学科的核心素养,教师需要在教学中为学生创设一个真实的世界。也正因如此,教师在情境式教学的实践过程中,应当充分遵循真实性原则,为学生展示可观、可感的教学情境,促使学生身临其境地生成学习体验、积累学习收获。值得注意的是,真实性原则并不是要求一定要完全符合实际,但应当在情境创设中调动学生的学习经验,引导学生生成独特的学习体验,从而帮助学生更好、更深刻地创作音乐。同时,由于小学阶段学生的思维能力有待提升,很容易出现注意力不集中的情况,真实教学情境的创设能够激发学生课上的积极性,促使学生全身心地投入到学习活动中。例如:人教版小学音乐二年级下册第五单元《调皮的小闹钟》的教学活动中,教师可以将各种各样的钟表作为辅助教学工具在课堂上进行展示,给学生带来具象化的学习体验,引导学生从不同钟表的声音中体会音乐价值,为后续的学习与欣赏打下坚实的基础。
(二)审美导向性原则
以美育人是音乐学科的重要目的,也是情境创设的价值追求。教学情境中的审美元素对学生而言具有较强的吸引力,而愉悦的审美体验也能够促进其音乐素养与思维能力的无限展开。因此,教师创设教学情境时,需要遵循审美导向性原则。这一原则要求教师在教学活动中运用多种手段、引入丰富的教学资源,调动学生听觉、视觉、触觉等多重感官,强化学生对音乐的感受与理解,引发学生情感的升华。例如:人教版小学音乐四年级下册欣赏课《江南好》的教学,教师可以运用信息技术,为学生创设多媒体情境,让学生从视觉上体验江南好风光,经历“看江南—听江南—识江南”的学习过程,拉近学生与乐曲之间的距离,感受不同乐曲分段所传达的不同情绪,并且将自己代入其中。同时,审美导向性原则不仅强调学生对美的体验,更指向对学生审美能力的培养,使学生能够基于正向的审美观念,拓宽思维活动范围,强化对音乐作品的理解与感受。例如:《跳圆舞曲的小猫》这一欣赏课,教师可以创设表演情境,让学生代入其中,直观感受到圆舞曲的特点与美丽,享受不一样的文化之美。
(三)思辨性原则
音乐教学不能只依靠感性的审美体验,更应该强调理性的思考。只有构建出感性与理性相互融合、相辅相成的课堂,核心素养教育目标才能够真正落地生根。因此,教师创设音乐教学情境时,需要遵循思辨性原则。这一原则要求教师在教学设计中给予学生充足的思维发展空间,引导学生感知音乐思维,并在理解的基础上对音乐知识进行思考与运用。以小学音乐欣赏课教学为例,教师可以运用声音、图谱构建出多元化的教学场景,训练学生思维能力,让学生在收获所学知识的基础上,通过参与音乐表演情境发展自身的创造力,实现对音乐的二次创作。以人教版小学音乐一年级下册《谁唱歌》一课教学为例,教师可以让学生在表演情境下扮演不同的动物角色,运用不同的动作辅助旋律变化,这样的教学设计不仅拓展了学生的思维空间,还提高了学生的创作能力,促进教学效率与成果的双重提升。
二、情境式教学在小学音乐课堂实践中的具体路径
(一)立足具体学情,融合教材特点,确定情境创设目标
小学阶段,学生正处于身心高速发展的重要时期,他们的思维能力与审美水平都随着教学的深入与年龄的增长得到不断进步。在教学实践中,学生是学习的主人,教师无论采用何种教学方略,都应该从学生的学习需求与学习特点出发,以保障教学设计能够深度推进学生学习能力的发展,取得理想的教学效果。同时,教材作为教学活动开展的关键依据,其重要性更是不容小觑。教师虽不能一味囿于教材,却也不能偏离教材内容,因此在教学设计中应该关注教材内容的特点与要求。由此可见,在创设教学情境的过程中,教师应该从学生的具体学习情况出发,结合不同学段教材的特点要求,确保情境设计既与学生当前的学习情况与需求相吻合,又能够遵循教材编写规律,真正助力教学目标的达成。
首先,对于低学段的学生而言,他们的认知与接受能力正处于有待开发的黄金期,抽象思维能力不足,注意力难以集中。因此,教师在教学活动中不能直接进行知识与技能的传授,而应以激发学生的好奇心与求知欲作为主要任务。根据该阶段学生的思维特点,教师需要创设出具象化的教学情境,引导学生走出音乐抽象性特点带来的思维困境。同时,从编写的内容与特点看,低学段教材多以开发学生的音乐感知力为目标,且考虑到童声稚嫩、男女音色相似等状况,教材多以儿歌、童谣为主要内容,强调学生的具体形象学习,运用拟声词来表现具体事物。例如:人教版教材一年级下册中《小动物唱歌》《谁唱歌》等内容,就是以生动形象、童趣十足的拟声词来激发学生的参与热情。因此,教师在创设情境时,需要突出真实性与趣味性,通过游戏情境、表演情境,让学生参与其中、感受乐趣。例如:《谁唱歌》一课教学,教师可以创设“森林歌唱家大赛”的情境,让学生模仿小鸟、公鸡、鸭子的叫声并表演其形象,在表演中学习音乐,随着歌曲律动,从动物的叫声延伸学习深度,认识并准确演唱四分休止符,实现想象力与创造力的双重提升。
其次,对于中高学段学生而言,他们已经具备一定的音乐学习基础,同时对音乐学科有着强烈的学习热情与探索欲望。结合教材内容,我们可以发现,与低学段相比,中高年级教材难度增加,节奏类型越发复杂、装饰音增多、音域跨度较大,教学内容也更为丰富。因此,教师在教学情境的创设中,不能只关注教学情境是否具备趣味性、具象化,还应从教学中的难点与重点出发设计教学情境,使其起到辅助作用,帮助学生突破学习困境,让教学情境成为可供学生攀登的“脚手架”。以人教版小学音乐六年级上册《美丽的夏牧场》一课教学为例。这是一首颇具新疆风味的歌曲,其中所唱的“夏牧场”,那里有很多牧草肥沃的牧场,牧民以哈萨克族为多,哈萨克族是一个善于歌舞的民族,因此歌中赞美的句子为“这是哈萨克族放牧的好地方”。然而,由于学生对天山脚下风光并不了解,很容易存在学习困境。基于此,教师可以运用信息技术,为学生播放草原上的美丽风光,让学生代入其中,将抽象的音乐内容与具象化的画面相结合,为后续有情感地演唱与律动打下基础。
情境式教学作为一种教学方式,在课堂实践中发挥着不容忽视的辅助功效。因此,教师在创设教学情境时,需要结合不同学段的教学目标与学生的具体学习特点,确保情境式教学既能够满足学生的学习需求,又能够在很大程度上辅助教学目标的达成,促进教学效率与成果的双重发展。
(二)立足教学内容,基于课程类型,促进情境创设丰富化
创设教学情境时,教师不仅要着眼于学生的具体学情与学段,还要从教学内容本身的目的出发,确保学生能够身临其境地感受教学内容,取得良好的教学效果。为此,教师需要拓展自身的教学视野,从教学内容整体的角度出发,结合不同课程类型的要求、学生的学习规律以及不同学习阶段可能存在的问题,促进情境创设的丰富化。值得注意的是,一堂完整的教学中,教师可以创设多样化的教学情境,以保障教学成果的高效发展。
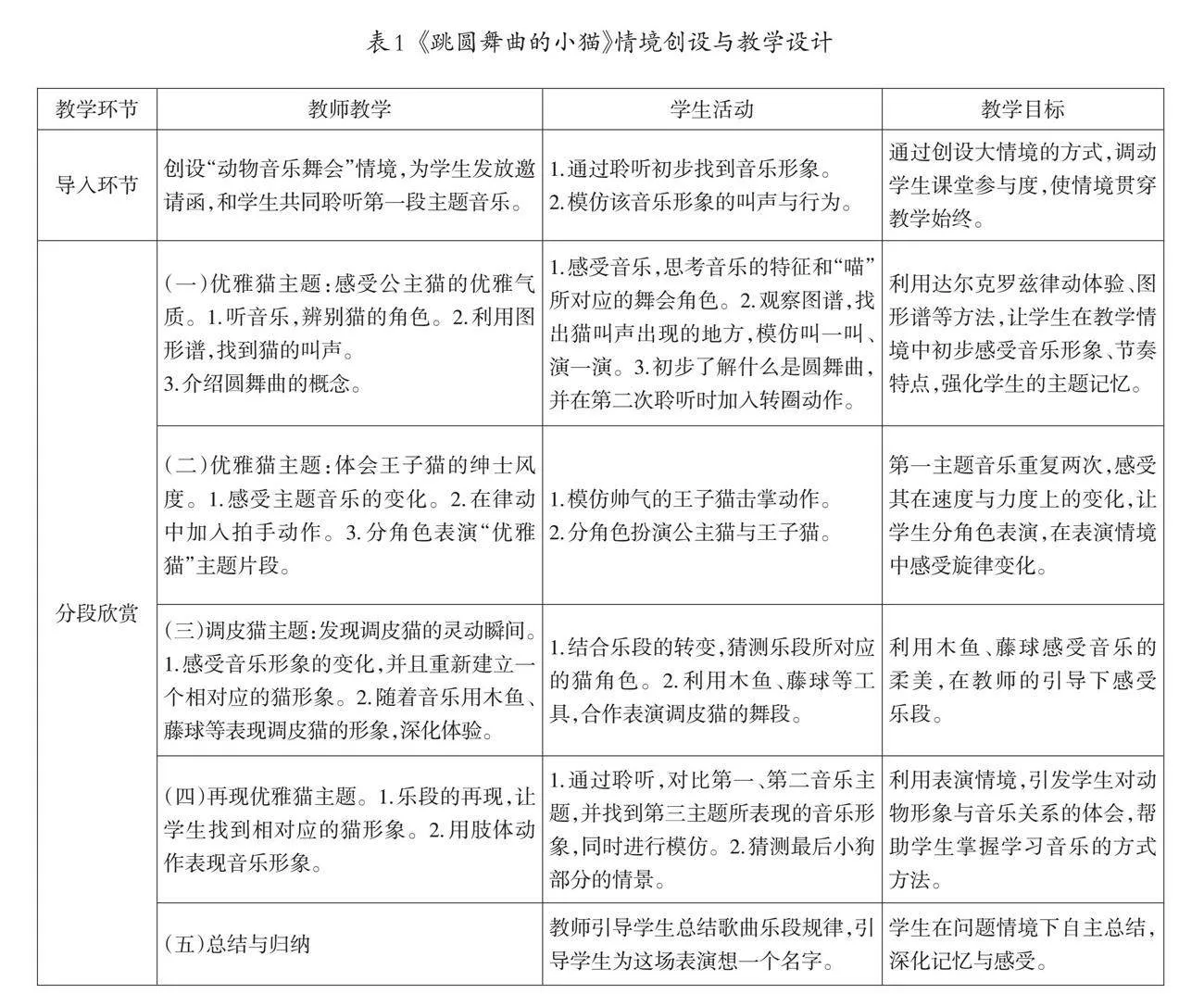
以人教版小学音乐一年级下册《跳圆舞曲的小猫》一课教学为例。这是一首专门为孩子所作的管弦乐,属于欣赏课的范畴。该课的教学重点在于:让学生能够感受圆舞曲的特点、乐曲中的动物形象以及情绪的变化。结合这一教学重点,教师可以创设如下教学情境,并引导学生分段欣赏,感受教学内容(如表1所示)。
三、结语
综上所述,情境式教学作为一种顺应新课程标准、符合音乐学科特点、迎合小学阶段学生学习特点的教学模式,其在实践过程中的应用是一种必然趋势。音乐教师需要不断提高自身的教学素养,拓展自己的教学视野,深刻认识到情境式教学在落实核心素养教育目标过程中的重要意义与价值,同时要在教学设计中遵循真实性原则、审美导向性原则以及思辨性原则,为学生综合素养的全面发展奠定基础。在创设教学情境的实践中,教师需要从学生具体的学段、教材特点出发,根据课程教学目标,进行灵活整合、精准定位与巧妙设计,以期收到理想化的教学效果,让小学音乐课堂教学在新课程改革的大背景下“更上一层楼”。
(柳艳芳)
